Global network outage dashboard overlaid on a world map, showing 63 outages, 160 tests, and 0 alerts with event markers.

Cisco ThousandEyes Internet Insights

Manage digital experience at internet scale

Identify, escalate, and remediate internet-dependent application and service issues that impact your business.

Understand the scope and impact of network issues

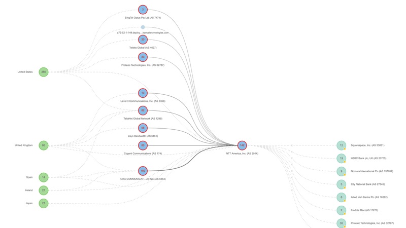
Network flow diagram showing connectivity from global locations through various ISPs to NTT America, Inc. (AS 2914) and then to end customers.

Detect outages that impact business

Harness data sets created by billions of daily measurements to gain visibility into the health of your hybrid digital ecosystem.

Dashboard showing location outages on a timeline graph and a map of Europe.

Track service provider availability

Gain historical insight so you can enhance network monitoring and make the best vendor decisions for your business.

Dashboard showing 63 outages and 160 tests. Map displays global outage markers; sidebar lists events for Hurricane Electric, PayPal, and Oracle.

Empower NetOps and customers with data

Get a dashboard view of global internet health and customer impact when outages occur.

Correlate performance issues with other known outage events

Watch this overview to see how Cisco ThousandEyes Internet Insights enables operations teams to leverage aggregated network telemetry data for rapid identification, escalation, and remediation of issues.

Turn collective intelligence into authoritative insight

Cisco ThousandEyes agents located across the internet measure and catalog when and where traffic flows are disrupted at the network-interface and application-server levels.

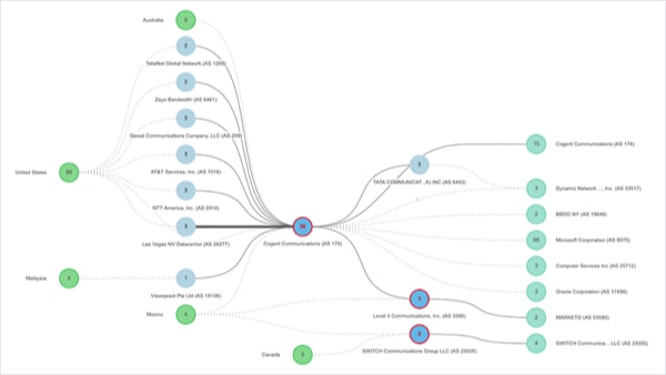
Network diagram centered on Cogent Communications (AS 174) showing connections between global regions and providers like Microsoft, AT&T, and Oracle.

Network outages

Network outages can be difficult to isolate, but Internet Insights can algorithmically identify common points where traffic is terminating within service provider networks.

Internet Insights dashboard showing Application Outages timeline, map, and affected servers: Workday (5), PagerDuty (4), and StatusPage (3).

Application outages

Internet Insights helps IT manage software-as-a-service application user experience by providing visibility into application availability and the scale, scope, and nature of outages.

Driving customer success

Lines connecting circular nodes with dollar signs over a blue digital wave, representing the flow and distribution of financial data.

Reliably moving money with Cisco ThousandEyes

Learn how Internet Insights helps ensure payment transactions. 

A teacher with arms raised presents to a group of students seated at desks in a classroom.

Improving digital experience for teachers and students

See how an education company keeps classrooms running with Internet Insights.

Delivering reliable digital experiences to clients worldwide

Ensuring worldwide financial client experiences

Learn how a multinational bank extends visibility with Internet Insights.


You may also like…

Managing digital experience at internet scale

Read how visibility into internet health addresses fundamental challenges in understanding customer and user experience.

Internet Insights Product Brief

Get a downloadable snapshot of how Internet Insights enables rapid resolution of network and SaaS application issues.

Cisco ThousandEyes Documentation

Visit the product documentation site for the Cisco ThousandEyes network intelligence platform.

Resolving service provider issues with collective intelligence

Oleg Onatzevitch, VP of Enterprise Network Services at a multinational bank, shares his experience with Internet Insights.

Visibility beyond the corporate perimeter

Onatzevitch discusses the value of gaining visibility into connectivity and performance outside of the corporate perimeter.

Start a free trial, today

Take end-to-end assurance to the next level

Get deeper insight into application and service issues that impact your business.